分享成功

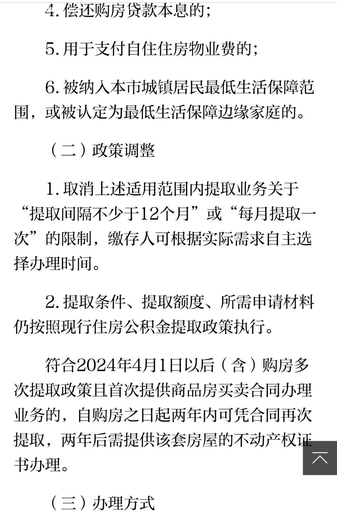
取消公积金提取频次限制!河北省省直住房资金中心最新通知

 

 

 

 

 

 

 

 

 

 

本文来自网友发表,不代表本网站观点和立场,如存在侵权问题,请与本网站联系删除!
热门评论
打开大邯郸APP,与楼主互动
你的热评
游客
发表评论
最热拍日常
  • 分享了图片

    谭心知肚明

    2
  • 分享了图片

    谭–果然

    2
  • 毕竟,甜言蜜语会过期,拉货养你的实在人,才最靠谱!

    温超工作室(

    1
  • 厉害从来都不是天生的,而是慢慢熬出来的,一点点练出来的。谁都有笨拙的开始,谁都有狼狈的过往,谁都有过做不好、学不会、被嘲笑的时刻。不要因为现在的自己不够优秀,就否定全部的自己;不要因为走得慢,就觉得自己不行。请记住,没有谁一开始就很厉害,所有的大神,都曾是无名之辈;所有的光芒,都源于不懈的坚持。从现在开始,放下焦虑,勇敢出发,你想要的,时间都会给你。

    温超工作室(

    1
  • #每天一条邯友圈#

    凭栏观柳

    0
  • #早起打卡签到啦#

    凭栏观柳

    0
  • 千年风华•武灵丛台 #随拍#

    我们一起去旅行

    0
热点推荐

安装应用

大邯郸APP,知晓邯郸事儿

免费下载大邯郸
这是app专享内容啦!
你可以下载app,更多精彩任你挑!
绑定手机才能继续哦!
绑定手机账号更安全哦!
绑定手机才能继续哦!
绑定手机账号更安全哦!